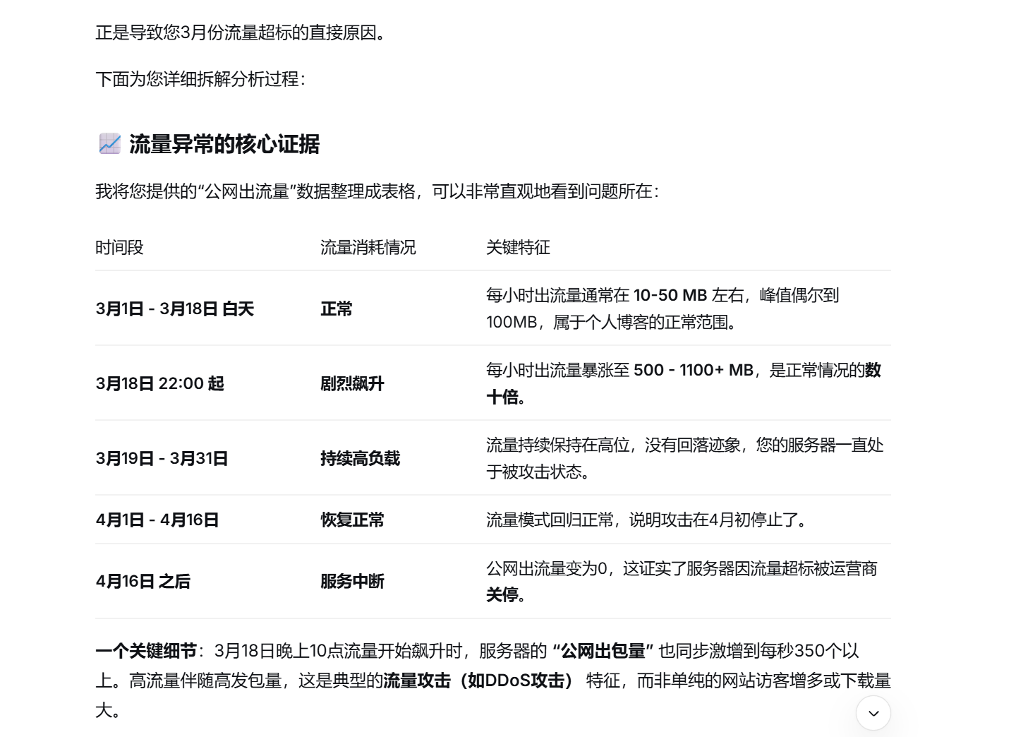
先占个坑,回头在补




现在是2025年11月13日,已经过去一大半年了,再次回到大江这边




现在是2025年11月13日,已经过去一大半年了,再次回到大江这边



感谢业主的团体票,让我欣赏了一场比赛。哈哈,貌似还好第一次观看这种赛事,还是现场体验。情绪价值直接拉满。
旁边的小孩哥oi~比我们这些“临时粉丝”还要懂得欣赏比赛哈。








10-23 搬到新宿舍,嗯。豪华配置。有点“富屋穷人”感脚。但是想想要跟谁说?可以分享的?



10-20 今天晚上宿舍吃饭时,听到一个消息,可能年底或到明年七八月份时,这边就会收紧,后续何去何从?老板这边考虑转型做劳务。
10-29
- 好吧,我跟琪琪小不点炫耀了新宿舍。
- 台山这边过重阳节还是挺热闹的,石花山今天开始管制小车进入,路上都是行人上山登高,路边多了好多摆摊的,卖着风车、风筝等。像是转运的寓意再里面。



然后再控制台下载ssl证书。